✨ AI Summary
- Discover how DeFi platforms can bridge the growth gap by implementing real-time guidance during onboarding with RAG technology.
- Traditional solutions like documentation and tutorials fall short, requiring users to seek information outside the platform.
- RAG in DeFi goes beyond static explanations, providing personalized, real-time guidance by integrating protocol data, live financial systems, and AI intelligence.
- This transforms the user experience from passive to interactive, increasing clarity, confidence, and speed of action.
- By embedding intelligence directly into the platform, RAG reduces user drop-off, enhances onboarding, and boosts user activation.
Here’s a question every DeFi platform needs to answer: How much growth are you losing during onboarding? Let’s break it down.
Your platform attracts 10,000 users every month. If your onboarding completion rate is around 60%, only 6,000 users make it through. That means 4,000 users drop off before taking their first meaningful action.
Now consider this. If even a fraction of those users converted, your liquidity, activity, and long-term retention would look very different. This is not just a UX issue. It is a revenue and growth gap hiding in plain sight. The root problem is simple. DeFi platforms are powerful, but they are not self-explanatory. Users are expected to understand risk, fees, and execution flows instantly, without guidance. Most do not. That is where RAG-powered DeFi development comes in. By embedding real-time, context-aware guidance directly into your platform, RAG transforms onboarding from a point of confusion into a point of conversion. Instead of forcing users to search, it enables them to ask and act in the same flow.
In this blog, you will learn how RAG Model in DeFi actually works, why it reduces user drop-off, and how platforms are using it to improve onboarding, activation, and retention without adding complexity. If you are building a DeFi product and are serious about growth, this is not optional reading. This is the shift that turns users into active participants.
Why Traditional Onboarding Solutions Fail
Most platforms try to fix onboarding using the following:
- Documentation
- Tooltips
- Tutorials
- Discord support
These solutions do provide value, especially for users willing to invest time in learning the platform in depth. However, they do not address the core issue most users face during onboarding. These approaches are inherently passive. They exist outside the immediate user journey and require extra effort to access and consume information. The typical experience involves leaving the platform flow to search for answers. This often means opening multiple tabs, navigating lengthy documentation, or waiting for responses in community channels. On top of that, complex information must be interpreted independently, which becomes challenging when financial decisions are involved and the margin for error is high.
Modern users expect a different experience. Clarity should exist within the product itself, without interruptions or added effort. The expectation is simple: ask a question and receive an answer instantly. Guidance should feel contextual, immediate, and easy to understand, without breaking the interaction with the platform. The solution isn’t more documentation. It’s making the platform itself intelligent enough to answer questions in real time, within the user’s workflow. Retrieval-augmented generation (RAG) does exactly that.
What Makes RAG in DeFi Platform Development Different
Generic RAG systems work with documents. They retrieve static information such as guides, policies, or knowledge base articles and generate responses based on that data. This works well for industries where information does not change frequently. RAG in DeFi operates in a fundamentally different environment. It is not just dealing with static content. It interacts with live financial systems where conditions change every second.
It combines
- Protocol documentation
- Smart contract data
- Risk parameters
- Governance updates
- Real-time on-chain data
This combination creates a system that is both informational and situationally aware. For example, a generic RAG system can explain what liquidation means. A RAG-enabled DeFi solution can explain your liquidation risk in real time, based on your position, current prices, and protocol rules.
This is the key difference. It moves from general knowledge to personalized, real-time guidance. It also enables deeper context, such as:
- Understanding a user’s wallet state
- Interpreting protocol-specific mechanics
- Adapting responses based on market conditions
As a result, the system does not just answer questions. It helps users make better decisions within the platform. This creates a shift from static UX to interactive intelligence, where users no longer need to interpret complexity on their own. This is how AI-powered DeFi development platforms are evolving from tools into guided financial experiences.
“Example: A user deposits $5K into a lending pool. The position shows a liquidation price, but they don’t know what triggers it or how far away it is. With traditional onboarding, they leave the platform to search for risk parameters. With RAG, they ask, ‘What’s my liquidation risk right now?’ and get an answer anchored to their position: ‘You’re $8.2K above liquidation at current prices.’ A 35% drop in ETH would trigger it.’
How RAG Works in Practice in a DeFi Platform
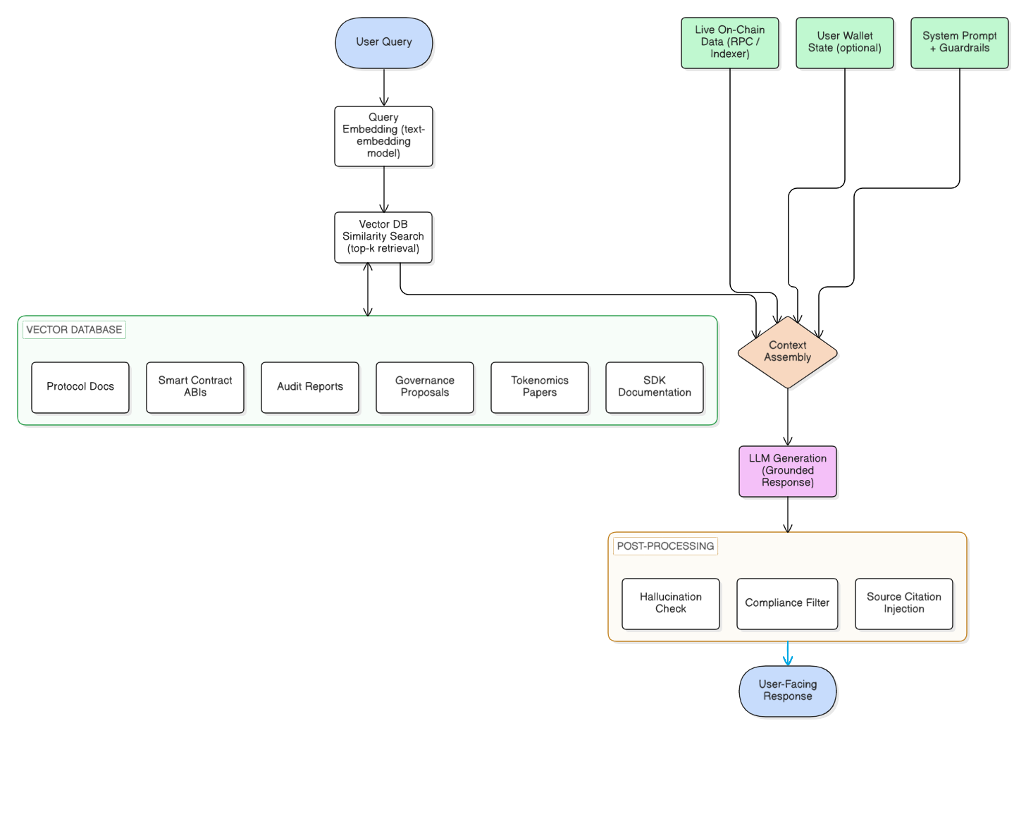
To truly understand how RAG transforms the DeFi experience, it is useful to look at what happens beneath the surface. The diagram below illustrates the complete workflow, showing how user intent, protocol data, real-time blockchain inputs, and AI intelligence come together in a single pipeline.

This diagram showcases the following:
1. User Query Initiation
The process begins when a user interacts with the platform and asks a question such as “What is my liquidation risk right now?” This query is not treated as plain text. It represents intent, context, and a need for decision-making support.
2. Query Understanding and Embedding
The system converts the user’s query into a semantic vector using embedding models.
This allows the system to understand the meaning behind the question rather than relying on exact keyword matches. As a result, even complex or loosely phrased queries can be interpreted accurately.
3. Vector Database Retrieval
The embedded query is matched against a vector database that serves as the platform’s knowledge backbone. This database includes critical DeFi-specific data sources such as
- Protocol documentation
- Smart contract ABIs and verified code
- Audit reports
- Governance proposals and voting data
- Tokenomics and emission schedules
- SDK and API documentation
This ensures that the system retrieves information that is relevant to the protocol and its ecosystem.
Get a tailored RAG-powered DeFi solution for your platform
4. Similarity Search (Top-K Retrieval)
Instead of pulling large volumes of data, the system retrieves only the most relevant pieces of information using similarity search. Typically, the top 3 to 5 most relevant data chunks are selected to maintain precision and efficiency. This step ensures that the AI works with high-quality, focused context.
5. Live Data Integration
This is where RAG in DeFi becomes significantly more powerful than generic implementations. The system enhances retrieved knowledge with real-time inputs such as
- On-chain data through RPC or indexers
- User wallet state and active positions
- Current market prices and liquidity conditions
- System prompts and safety guardrails
This allows the system to move beyond static explanations and provide responses tailored to the user’s current situation.
6. Context Assembly Layer
All retrieved data and live inputs are combined into a structured prompt. This step ensures that the AI model receives a complete and well-organized context before generating a response. It acts as the bridge between raw data and meaningful output.
7. LLM Response Generation
The AI model processes the assembled context and generates a response. Unlike traditional AI systems, the output is grounded in both retrieved knowledge and real-time data. This significantly reduces hallucination and improves reliability.
8. Post-Processing Layer
Before the response reaches the user, it passes through additional validation layers such as
- Hallucination checks to ensure factual accuracy.
- Compliance filters to avoid risky or misleading guidance.
- Source citation injection to improve transparency.
These steps are critical in financial environments where accuracy and trust are essential.
9. Final User Response
The user receives a response directly within the platform interface.
The output is
- Context-aware
- Up-to-date
- Easy to understand
- Aligned with the user’s current action
This eliminates the need to leave the platform or search for external information.
This workflow demonstrates that RAG in DeFi is not just about answering questions. It is about building a system that combines knowledge, real-time data, and AI reasoning to guide users at every step of their journey.
By embedding intelligence directly into the interface, platforms can move from static tools to interactive financial experiences, where users feel supported, informed, and confident in their decisions.
Why This Reduces User Drop-Off
This is where the real impact happens.
- Instant Clarity: Users get answers at the moment of confusion.
- Increased Confidence: Users understand what they are doing before acting.
- Faster First Action: Users complete their first transaction more quickly.
- Reduced Support Dependency: Many queries are handled automatically.
This is why RAG in DeFi is becoming a key growth lever for platforms.
Get your custom RAG roadmap for DeFi development.
Implementing RAG in Your DeFi Platform
By now, the value of RAG is clear. It reduces confusion, improves onboarding, and increases user activation. But the real question is: How do you implement this in your DeFi platform?
RAG is not just a chatbot. It requires three core layers.
- Knowledge Architecture
Your protocol data must be structured and ready for retrieval.
- Documentation
- Smart contract data
- Risk parameters
- Governance updates
This ensures the system pulls the right information at the right time.
- Real-Time Context
DeFi is dynamic, so your system must integrate.
- User wallet state
- On-chain positions
- Market conditions
This allows the AI to provide context-aware guidance, not generic answers.
- Safety and Compliance
Since DeFi involves financial decisions, the system must include
- Guardrails to avoid financial advice
- Accuracy checks
- Source transparency
Final Thoughts
DeFi does not have a demand problem. It has a clarity problem.
Users drop off not because they are uninterested but because they do not understand what to do next. This is where RAG changes the game by adding real-time guidance directly into your platform.
The result is simple.
- Less confusion
- Faster onboarding
- Higher user activation
For DeFi teams, the takeaway is clear: The platforms that guide users will win adoption. At Antier, a trusted DeFi development company, we help you build RAG-powered “Ask AI” layers that turn onboarding into a growth engine. Ready to reduce drop-off and improve activation. Let’s build your RAG-powered DeFi experience
Frequently Asked Questions
01. What is the main issue with onboarding on DeFi platforms?
The main issue is that many users drop off before completing onboarding due to a lack of immediate, context-aware guidance, which leads to confusion about risks, fees, and execution flows.
02. How does RAG-powered DeFi development improve onboarding?
RAG-powered DeFi development embeds real-time, context-aware guidance directly into the platform, transforming onboarding from a confusing experience into a seamless point of conversion, allowing users to ask questions and take action without leaving the flow.
03. Why do traditional onboarding solutions fail to effectively support users?
Traditional solutions like documentation, tooltips, and tutorials are passive and require users to leave the platform to find answers, which adds complexity and can lead to frustration, especially when making financial decisions.







